1688以外のサイト、現地商品市場から弊社が独自にリサーチした商品のご提案を行います。 また、お取り組み先にご覧頂きやすいように「G/M」が付いた品番はこちらから検索ください。
1688.comは中国で生産され、流通している商品を扱うBtoB卸サイトとなります。お客様が弊社サイト内にて仕入処理をされても、日本国内の法律に則り、日本への輸入ができない商材もあり、その場合弊社でも仕入れの手配が出来ません。その際はシステム上で、自動的に注文削除となってしまう事を、恐れ入りますがご了承願います。
※単価についての注意事項: 船便の単価が適用されるには、今回の仕入において(他の商品も含めた)、消費税抜きの仕入総合計金額が20万円以上の場合となります。 総合計が20万円未満の場合はシステムで自動的にOCSの単価が適用されます。
{{ variable.name }}




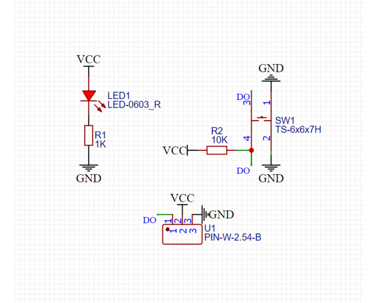
按键也称之为轻触开关,使用时以满足操作力的条件向开关操作方向施压,开关闭合接通;当撤销压力时开关即断开,其内部结构是靠金属弹片受力变化来实现通断的,正常情况下,按键的 1和2、3和4 脚是相连的;当我们按下按键时,四个脚相互接通;松开按键时,恢复正常状态。 我们的模块正常连接上后,模块的红色power灯亮起,当按键按下时,模块输出低电平,并且信号蓝色灯亮起,松开后蓝色灯熄灭,输出高电平。









