1688以外のサイト、現地商品市場から弊社が独自にリサーチした商品のご提案を行います。 また、お取り組み先にご覧頂きやすいように「G/M」が付いた品番はこちらから検索ください。
1688.comは中国で生産され、流通している商品を扱うBtoB卸サイトとなります。お客様が弊社サイト内にて仕入処理をされても、日本国内の法律に則り、日本への輸入ができない商材もあり、その場合弊社でも仕入れの手配が出来ません。その際はシステム上で、自動的に注文削除となってしまう事を、恐れ入りますがご了承願います。
※単価についての注意事項: 船便の単価が適用されるには、今回の仕入において(他の商品も含めた)、消費税抜きの仕入総合計金額が20万円以上の場合となります。 総合計が20万円未満の場合はシステムで自動的にOCSの単価が適用されます。
{{ variable.name }}
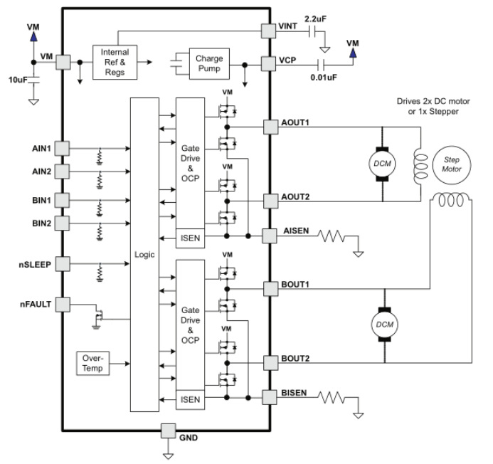
DRV8833电机驱动模块可直接替换TB6612驱动模块,管脚基本完全兼容。
特点介绍:
尺寸:18* 21mm
输入电压: 2.7 V – 10.8 V
单H桥输出电流:1.5A,可驱动2个直流减速电机。
内置过流保护,短路保护,欠压闭锁和过热保护。带低功耗睡眠模式。
用途:可驱动1.5A以下的直流电机和4线步进电机。
管脚说明:
ANI1:AO1的逻辑输入控制端口,电平0-5V。
AIN2:AO2的逻辑输入控制端口,电平0-5V。
BNI1:BO1的逻辑输入控制端口,电平0-5V。
BIN2:BO2的逻辑输入控制端口,电平0-5V。
AO1、AO2为1路H桥输出端口,接一个直流电机的两个脚。
BO1、BO2为2路H桥输出端口,接另一个外直接电机的两个脚。
GND:接地。
VM:芯片和电机供电脚,电压范围2.7 V – 10.8 V。
STBY:接地或悬空芯片不工作,无输出,接5V工作;电平0-5V。
NC:空脚
H-桥逻辑驱动:
|
xIN1 |
xIN2 |
xO1 |
xO2 |
功能 |
|
0 |
0 |
Z |
Z |
惯性运行/快速衰减 |
|
0 |
1 |
L |
H |
反转 |
|
1 |
0 |
H |
L |
正转 |
|
1 |
1 |
L |
L |
制动/慢速衰减 |
PWM 控制电机速度:
|
xIN1 |
xIN2 |
功能 |
|
PWM |
0 |
正转PWM,快速衰减 |
|
1 |
PWM |
正转PWM,慢速衰减 |
|
0 |
PWM |
反转PWM,块速衰减 |
|
PWM |
1 |
反转PWM,慢速衰减 |
DRV8833逻辑逻辑框图:
